

Goodreads tiene la mayor comunidad de lectores del mundo, pero su interfaz necesitaba evolucionar.
El reto de este proyecto fue modernizar la plataforma manteniendo su esencia, eliminando fricciones visuales y potenciando el factor social que hace única a su comunidad.


Para abordar la complejidad de Goodreads, implementamos un proceso de Design Thinking en cinco fases, asegurando que cada decisión estética estuviera respaldada por una necesidad real detectada en la fase de descubrimiento.
Design Thinking
8
De la escucha activa al prototipo interactivo de alta fidelidad.
Encuestas a usuarios


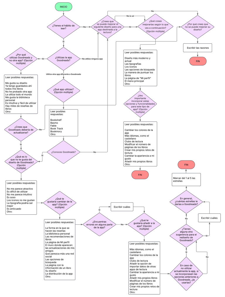
Los principales hallazgos del formulario fueron:
61,9%
La mayoría de los usuarios se mantienen en la plataforma simplemente porque es donde reside su historial de años y sus datos electrónicos.
42,9%
Casi la mitad de los encuestados admiten que la utilizan 'porque todo el mundo está allí'. El factor social pesa más que la usabilidad.
33,3%
Afirman que el acceso a miles de reseñas sigue siendo la motivación de muchos usuarios para seguir usando Goodreads.
90%
De los usuarios encuestados afirman que la app debe actualizarse de forma urgente.
User persona
Definimos perfiles de usuario específicos (User Persona) para empatizar con sus necesidades reales. Desde el 'lector voraz' que busca métricas avanzadas, hasta el 'lector casual' que necesita recomendaciones rápidas.


El lenguaje visual
Creamos una guía de estilo que equilibra la sobriedad de una biblioteca con la agilidad de una red social moderna. Tipografías optimizadas para lectura larga y una paleta de colores que reduce la carga cognitiva.


Arquitectura de la Información
Un vistazo general a todas las páginas de la aplicación y sus conexiones. Es la guía que garantiza que todo esté en su sitio y que la navegación sea intuitiva para cualquier usuario.
Utilizamos encuestas y formularios digitales para preguntar directamente a los lectores qué echaban de menos. Esta escucha activa nos permitió detectar que el usuario actual busca gamificación y comunidad, no solo un registro de libros.


Diseño final
Pinchando aquí puedes acceder al prototipo interactivo y testearlo.
















Una estética moderna que respeta el legado de Goodreads.
Nota de proyecto: Este es un Caso de Estudio conceptual desarrollado de forma independiente. Obbsidia no tiene afiliación oficial con Goodreads, el objetivo de este proyecto es explorar mejoras en la experiencia de usuario (UX) y la interfaz (UI) de la plataforma.

Si te ha gustado lo que hemos hecho con Goodreads, imagina lo que podemos conseguir con tu marca.
Cuéntanos tu idea y nosotros le daremos forma.
Contacto
© 2026. Todos los derechos reservados.
Diseñado por Obbsidia